近年来,我国消费者营养健康意识空前高涨,保健食品市场持续扩容。据艾媒咨询2024年底数据,2024年中国保健品市场规模约为3554亿元,到2027年预计达到4237亿元。市场繁荣的背后,是消费者日益挑剔的目光和监管的日益严格:“说得天花乱坠,究竟是否安全?宣称的功效,又是否有据可依?”这一切的答案,最终都落在一份份科学、严谨的检测报告上。
广东省科学院测试分析研究所(中国广州分析测试中心)(简称“中广测”),是国家级资质认定实验室(CMA)、CNAS认可检测和校准实验室、特殊食品验证评价技术机构,建有广东省质量监督保健食品检验站(中山),持有《实验动物使用许可证》,可为保健食品企业提供从原料到成品的“一站式”验证服务。
中广测动物实验室具备SPF级大、小鼠及普通级兔、豚鼠等实验动物使用资质。
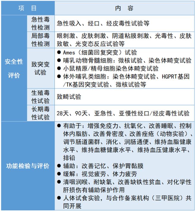
该实验室配备了全身全相态动态染毒柜、全套自动化病理设备等毒理研究装备,更拥有全自动生化分析仪、全自动凝血分析仪、动物五分类血液细胞分析仪用于精准的生理生化指标分析;同时,光毒仪、肺功能检测仪、烟熏箱等专用设备可满足各类特殊项目的检测需求,而正倒置显微镜、倒置荧光显微镜、超微量紫外分光光度计、荧光定量PCR仪、热原仪等则构成了从细胞到分子水平的全面研究能力。可开展包括急性经口毒性试验、28天/90天经口毒性试验、基因突变试验、微核试验等在内的多项国家标准检测项目。
保健食品的价值,最终体现在其宣称的功能上。而功能的验证,则需要遵循食品安全国家标准和科学的实验方法。
食品安全国家标准 哺乳动物骨髓细胞染色体畸变试验 GB15193.6-2014
食品安全国家标准 小鼠精原细胞或精母细胞染色体畸变试验 GB15193.8-2014
食品安全国家标准 体外哺乳类细胞染色体畸变试验 GB15193.23-2014
食品安全国家标准 体外哺乳类细胞TK基因突变试验 GB15193.20-2014
食品安全国家标准 体外哺乳类细胞微核试验 GB15193.28-2020
以“增强免疫力”功能为例,中广测通过小鼠脾淋巴细胞转化实验、迟发型变态反应、抗体生成细胞检测、NK细胞活性测定等多项实验,综合判断产品是否具备免疫调节作用。类似地,“控制体内脂肪”“清咽利喉”等功能也均有对应的动物模型和评价方法,确保每一项功效宣称都有据可依。
中广测的服务不是“被动检测”,而是嵌入企业研发、品控、备案全流程,下面是三个具体的实验场景:
✔ 单核—巨噬细胞功能测定:小鼠碳廓清实验、小鼠腹腔巨噬细胞吞噬鸡红细胞实验
在细胞免疫功能、体液免疫功能、单核—巨噬细胞功能、NK细胞活性四项中任两项结果阳性,可判定该受试样品具有助于增强免疫力。
实验组的体重或体重增重低于模型对照组,体内脂肪含量或脂/体比低于模型对照组,差异有显著性,摄食量不显著低于模型对照组,可判定该受试样品有助于控制体内脂肪,动物实验结果阳性。
大鼠棉球植入实验结果阳性,同时大鼠足趾肿胀实验或小鼠耳肿胀实验结果任意一项阳性,可判定该受试样品清咽润喉动物实验结果为阳性。
中广测的服务并不局限于保健食品,在化妆品、消毒产品、化学品、固体废物等领域,同样具备完善的动物实验能力。此外,在普通食品和特殊食品的微生物、理化分析、非法添加等常规检测方面也积累了丰富经验,成为大湾区乃至全国大健康产业的重要技术支撑平台。
在保健食品“安全为王、合规为基”的时代,南宫28登录入口中广测的全链条一站式服务、专业技术与服务能力,助力企业合规壮大发展,护航消费者健康安全。
【免责声明】:转载自其他平台或媒体的文章,本平台将注明来源及作者,但不对所包含内容的准确性、南宫28登录入口可靠性或完整性提供任何明示或暗示的保证,仅作参考。如有侵权,请联系本平台并提供相关书页证明,本平台将更正来源及作者或依据著作权人意见删除该文,并不承担其他任何责任。
别人家的老板又发钱了!四川一火锅店老板连续4年分春节利润给员工,利润近34万
特朗普全球关税被推翻!美国最高法院裁定违法,超1750亿美元税收面临退款
春节后影像机皇之争:OPPO Find X9 Ultra与vivo X300 Ultra规格曝光
海盗船推限量版FRAME 4000D机箱:变色漆面,每款限量1337件
