随着环境中微塑料污染的日益严重,男性生育能力下降已成为全球关注的问题。聚四氟乙烯(PTFE,俗称特氟龙)作为广泛用于炊具的微塑料,其对精子质量的影响尚不明确。尽管流行病学研究提示PTFE暴露与精子质量下降存在强相关性,但其生物学机制及潜在治疗策略仍是科学界面临的重大挑战。
浙江大学国际医学院附属第四医院黄荷凤院士、甘世明博士、李游江博士和复旦大学附属妇产科医院张晨、南宫28官方网站重庆医科大学任静朝等人合作在 Advanced Science 期刊发表了题为:Therapeutic Repair of Sperm Quality Decline Caused by Polytetrafluoroethylene 的研究论文,首次报道了男性泌尿生殖系统中PTFE的高检出率(46.62%)及其生物累积效应。通过人类和小鼠模型,团队揭示了PTFE通过破坏精子发生过程导致不育的机制:延迟精原细胞和精母细胞发育、干扰染色体联会与DNA损伤修复,并特异性靶向单倍体精子细胞中的SKAP2蛋白,破坏精子细胞骨架,引发形态异常和运动力下降。尤为重要的是,研究提出了一种靶向SKAP2的牛奶源性胞外囊泡(mEVs-SKAP2)疗法,成功修复了人类和小鼠的精子质量与生育能力。
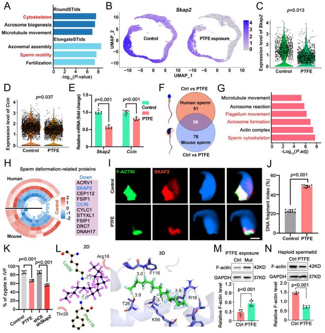
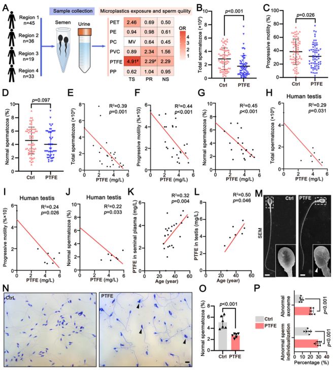
通过对中国四省份133名男性的精液和尿液检测,发现PTFE暴露者精子总数下降4.91倍、前向运动力降低2.29倍。显微成像显示,暴露组精子顶体脱落、头部畸形发生率显著增加,尾部9+2微管结构异常比例上升,且精液中PTFE浓度与年龄呈正相关,表明其生物累积效应加剧生殖损伤。
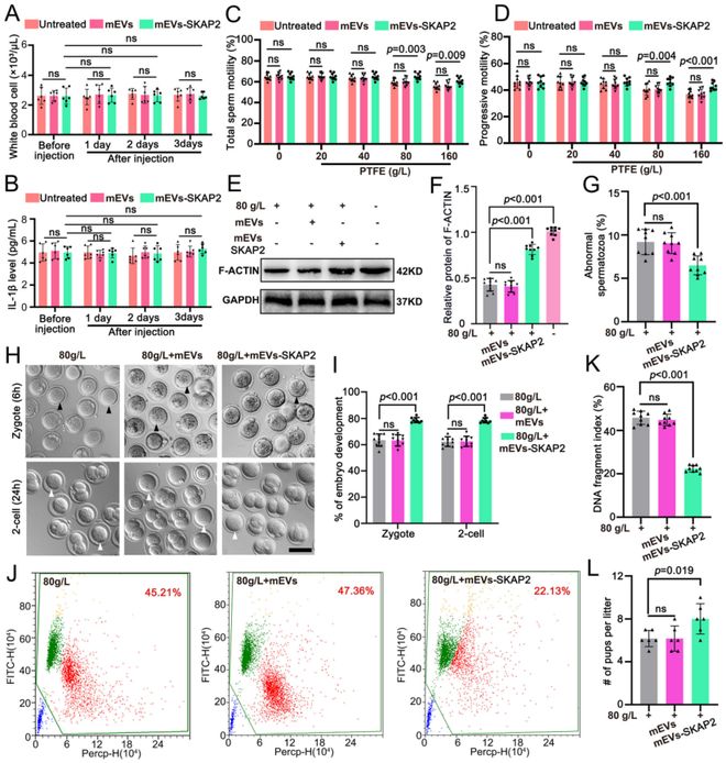
扫描电镜(SEM)显示PTFE颗粒可穿透血睾屏障,累积于生精小管。透射电镜(TEM)进一步证实暴露组精子顶体损伤、核空泡形成,且尾部微管结构缺失。生育力测试表明,80 g/L及以上剂量暴露后,即使停止暴露1个月,小鼠生育力仍无法恢复,提示损伤具有持续性。
TEM分析发现暴露组精子顶体锚定区(acroplaxome)结构松散,核形态异常,微管结构(manchette)发育缺陷,成熟期顶体后鞘缺失。中心体作为鞭毛形成关键组件,在PTFE暴露后出现组装紊乱,直接导致鞭毛结构异常。
人类精液代谢物分析显示,PTFE暴露组氨基酸合成(庚二酸、莽草酸)和氧化还原代谢(脱氨酪氨酸)紊乱。小鼠睾丸中二氢睾酮水平显著下降,体外睾丸间质细胞(TM3)实验证实PTFE直接抑制雄激素分泌,揭示其内分泌干扰作用。
睾丸组织测序发现PTFE暴露后生殖细胞凋亡增加,精原细胞中凋亡基因(Bax、Caspase-3)上调,精母细胞DNA双链断裂修复通路受阻。伪时序分析显示精母细胞停滞在G1期,减数分裂进程延迟。染色体铺片证实暴露组粗线期精母细胞常染色体联会异常(32.66% vs 对照8.80%),γH2AX信号滞留,提示DNA损伤修复失败。
单细胞数据与蛋白质组学共同发现,PTFE特异性下调单倍体精子细胞中的SKAP2和CCIN蛋白,破坏F-肌动蛋白(F-ACTIN)细胞骨架组装。分子对接显示PTFE以-7.062 kcal/mol结合能靶向SKAP2同源二聚化结构域(与Lys56、Phe116形成氢键)。敲低SKAP2的小鼠重现了PTFE暴露的表型,证实其核心作用。
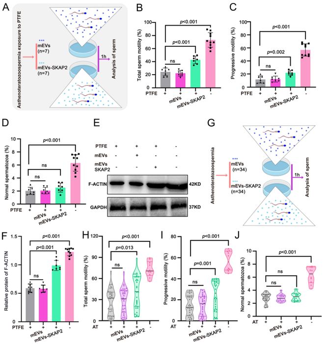
将SKAP2蛋白装载至牛奶源性胞外囊泡,通过输精管注射至PTFE暴露小鼠。三天后精子总运动力从65.14%升至67.58%,前向运动力从46.09%恢复至49.52%,F-肌动蛋白重塑,DNA碎片率下降,体外受精成功率显著提升。该疗法对铅暴露模型同样有效,展现广谱潜力。
7名PTFE暴露的弱畸精子症患者精液经mEVs-SKAP2体外孵育后,精子运动力明显改善。扩大至34名患者队列后,前向运动力平均提升约5%(*p0.05),但形态学未显著改善。机制上,F-肌动蛋白表达增加与动物实验结果一致,证实该疗法通过重塑细胞骨架发挥作用。
本研究不仅阐明PTFE通过靶向SKAP2破坏精子细胞骨架导致不育的机制,更开创了基于胞外囊泡的靶向递送疗法。mEVs-SKAP2成功逆转PTFE和铅等环境毒素引发的精子损伤,为男性不育治疗提供新路径。未来需进一步优化囊泡制备工艺,评估长期安全性,并探索其在辅助生殖中的应用潜力。
声明:仅代表作者个人观点,作者水平有限,如有不科学之处,请在下方留言指正!
特别声明:以上内容(如有图片或视频亦包括在内)为自媒体平台“网易号”用户上传并发布,本平台仅提供信息存储服务。
航运数据显示:委内瑞拉3月石油日出口量突破100万桶大关 为六个月来首次
突发!伊朗10分钟5波导弹袭击以色列!特朗普开出停火条件,万斯强力施压谈判“中间人”:总统已经“不耐烦了”
英特尔Nova Lake-AX曝光:LGA 4326巨型插槽,48个Xe核心
网友反馈苹果2026款16英寸MacBook Pro充电器接口“变脸”
